Stealing Data is not Legal
Measuring temperature and humidity using a groove Temperature&Humidity Sensor Pro, then sending it to a database using an ESP32 connected to wifi. Data can be pulled from the database and be shown in a graph or just the raw data.
Setup
Setup project dependencies with the following command:
npm run setup
Run the code with the following command:
npm run dev
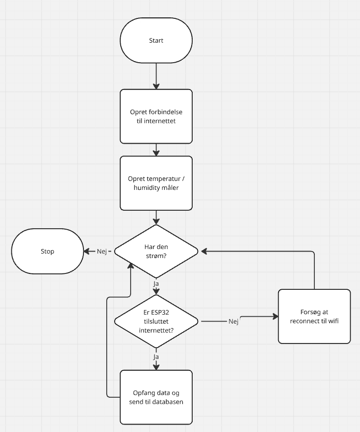
Documentation diagrams
Sensor Flowchart
Database diagrams
User table:
Data table:
Refresh token table:
Flowcharts of webpages
Login webpage
Search webpage:
Chart webpage:
Color Scheme
| Name | Code | Description |
|---|---|---|
bg |
#1f1f1f | General background |
fg |
#2c2c2c | General foreground |
text-bg |
#bdc1c6 | Text background |
text-fg |
#ffffff | Text foreground |
accent-bg |
#5d2595 | Accent color, darker variant |
accent-fg |
#7723ca | Accent color, lighter variant |
